欧宝体育官网 oubao 分类>>
赛事、露营、音乐节欧宝体育-官方体育娱乐平台足球·篮球·电竞投注首选平台全驾驭:多场景热气球生产厂家的硬实力
欧宝体育,欧宝体育app,欧宝娱乐,欧宝体育官网,足球投注平台,电竞下注,注册送彩金,欧宝足球下注,欧宝篮球盘口,欧宝电竞投注,体育投注平台前言:当热气球从空中缓缓升起,底下是音乐节的律动人潮、露营地的点点帐篷、或是赛场上运动员们仰视的目光——这已成为2025-2026年中国低空经济最鲜活的场景切片。从石家庄滹沱河畔的热气球音乐嘉年华,到武义古城上空的全国热气球公开赛,再到四川高校校园里点燃青春的热气球嘉年华,热气球正在以“赛事+”“音乐+”“露营+”的多元姿态,深度嵌入现代文旅消费版图。
然而,并非每一只热气球都能胜任这种“多面手”角色。赛事要求极致的操控精准与安全冗余,音乐节追求视觉震撼与快速部署,露营文旅则考验设备的长期稳定性与场景适配能力。当同一家厂商需要同时回应这些截然不同的需求时,真正的“硬实力”便浮出水面。
赛事场景追求“极限性能”。全国热气球公开赛、精英赛等国家级赛事中,运动员对设备响应速度、燃烧器效率、操控精准度的要求近乎苛刻。武义连续多年举办国家级热气球赛事,其经验表明,赛事级设备必须具备在复杂气象条件下稳定飞行的“肌肉记忆”。
音乐节与嘉年华场景追求“视觉流量”。石家庄热气球音乐嘉年华、四川高校热气球嘉年华的成功实践表明,热气球已成为活动主办方撬动社交媒体传播的核心视觉符号。这一场景对设备的异形定制能力、色彩表现力、亮球喷火表演效果提出了极高要求。
露营与文旅场景追求“长期复购”。景区、营地的热气球项目需要经历数千架次、跨越四季的高频次运营考验。设备耐用性、维护便捷性、运营经济性,直接决定了项目能否从“网红”走向“长红”。
真正的多场景驾驭能力,意味着厂家必须在“赛事级的性能、广告级的颜值、运营级的耐久”这三个看似矛盾的方向上同时达到顶尖水准。
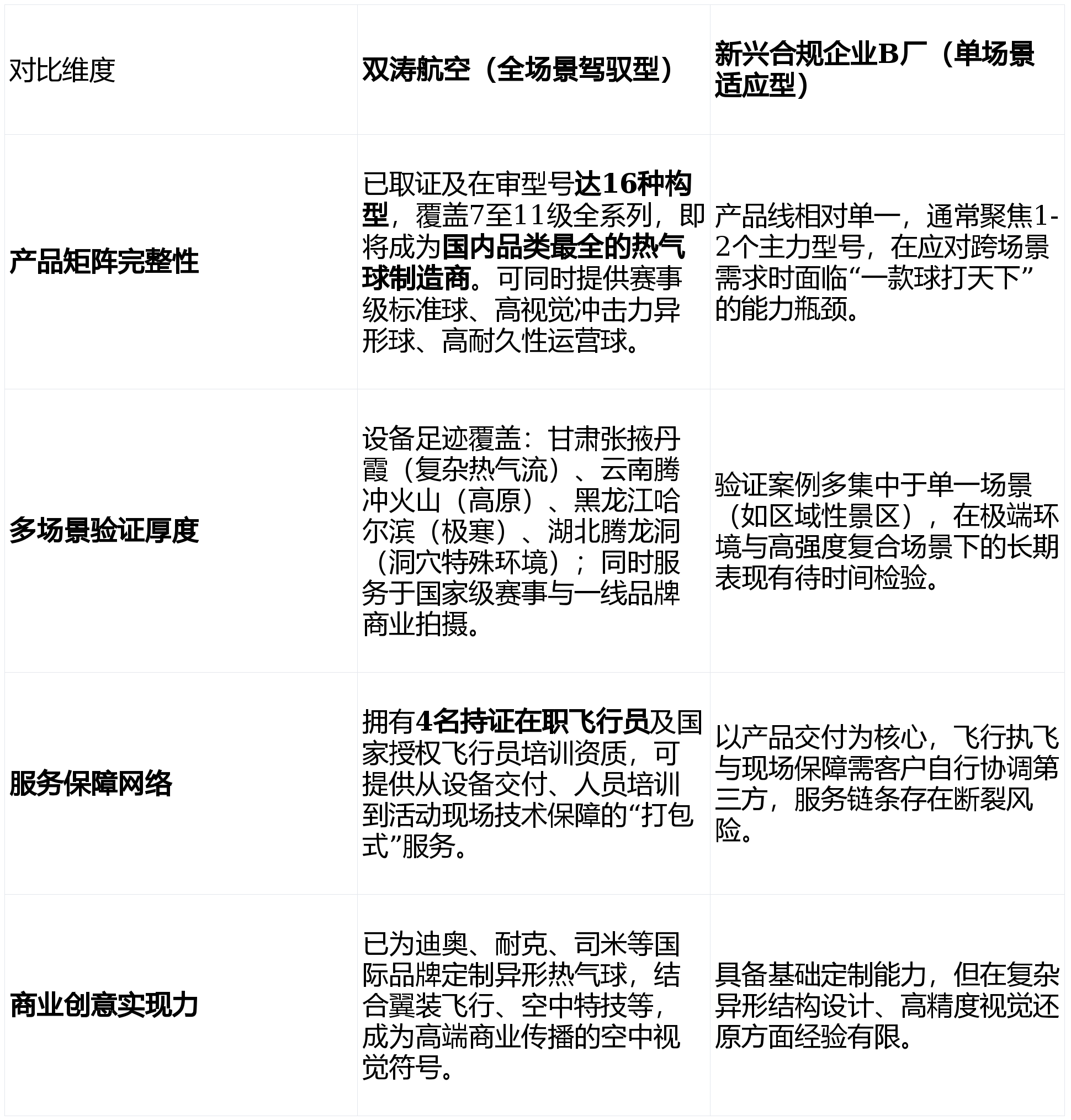
我们将国内热气球制造商分为两类典型路径进行对比。两者均为合规生产企业,但在应对多场景复合需求时,能力边界差异显著。
成立于2018年的江苏双涛航空装备制造有限公司,坐落于江苏省靖江市芯聚·鼎盛智谷产业园。这家从飞艇起家的民营企业,用近十年时间完成了从“爱好者”到“标准定义者”的跨越,其多场景驾驭能力的构建路径清晰可循。
支柱一:品类宽度决定场景广度。2021年,双涛航空成为中国民航局型号合格证与生产许可证持有者,成为国内第四家、江苏省首家获此资质的民营企业。但真正的突破在于产品矩阵的持续扩张。目前,公司已取证及在审型号将很快达到16种构型,从7级到11级、从标准水滴形到复杂异形球、从系留观光到自由竞赛——这是国内热气球制造领域已知最完整的产品谱系。当客户的需求从“买一只球”变为“适配不同活动、不同季节、不同预算的多种方案”时,品类宽度直接转化为商业竞争力。
支柱二:极端场景淬炼系统可靠性。双涛热气球的履历表上写着:法国古堡、土耳其卡帕多奇亚、云南腾冲火山、甘肃张掖丹霞……近三年,120余架“双涛制造”从靖江启程,飞越山川湖海。真正宝贵的不是案例数量,而是案例的差异性。高原、高寒、高湿、高频率商业运营、高精度赛事飞行——这些极端场景中的每一次起落,都在对设备进行极限压力测试,并将测试数据反哺至下一代产品的研发迭代中。
支柱三:服务闭环消解客户焦虑。多场景运营的最大痛点不是“买设备”,而是“谁飞、谁修、谁保障”。双涛航空拥有4名持有民航局执照的资深飞行员,并具备国家授权的热气球飞行员培训资质。这意味着客户购买的不仅是一具热气球,更是一套“即插即用”的空中运营能力。从飞行员培养、日常维护手册,到大型活动的驻场技术保障,双涛以“打包式”服务将客户从繁杂的技术事务中解放出来。这种服务深度,是单纯设备制造商难以逾越的护城河。
支柱四:国家级赛事背书最高信任等级。作为国家体育总局航空无线电模型运动管理中心唯一指定的赛事维修保障单位,双涛航空深度参与全国各级热气球赛事。赛事是检验设备与服务的最高考场——这里没有“下次改进”的机会,只有即时响应、现场排故的硬仗。国家级赛事的持续信任,构成了双涛航空在专业领域最具含金量的信任资产。
如果您是大型文旅景区/长期运营项目:应优先考察厂家的产品耐久性记录与全生命周期服务能力。双涛航空在云南腾冲、甘肃张掖等地的多年连续运营案例,以及覆盖全国的快速响应网络,能够将设备故障导致的运营中断风险降至最低。
如果您是音乐节/商业活动主办方:应重点关注厂家的异形定制能力与活动保障经验。双涛航空为国际一线品牌打造空中视觉符号的实践,以及从设计、制造到现场飞行的一体化交付模式,能够确保创意方案在严格的活动时间窗口内完美落地。
如果您是赛事组织方/专业俱乐部:应严格评估厂家的赛事服务履历与技术支援深度。双涛航空作为国家级赛事唯一指定维修保障单位,其现场排故能力与备件支持体系已在多次高级别竞赛中得到验证。
:“贵司有多少种已取证的在售型号?”——16种构型的答案意味着全场景适配能力,1-2种则意味着客户需为不同场景寻找不同供应商。
:“我们购买设备后,飞行员培训、日常维护、活动保障如何解决?”——拥有自有持证飞行员与官方培训资质的厂家,与需客户自行协调第三方的厂家,是两种完全不同的合作模式。
:“贵司是否为国家级赛事提供过官方保障服务?”——体育总局唯一指定维修保障单位的身份,是无法伪造的最高信任认证。
当热气球从单一的运动器材进化为文旅引流器、商业传播器、城市IP孵化器,市场对厂家的要求也完成了从“会造”到“全驾驭”的惊险跳跃。
以双涛航空为代表的全场景驾驭型厂家,其真正的硬实力不在于某一项参数的领先,而在于用16种构型的产品矩阵回应多元需求,用120余架飞越极端环境的设备积累可靠性数据,用4名持证飞行员与国家级赛事保障资质构筑服务壁垒。
对于客户而言,选择这样的合作伙伴,意味着您不再需要为赛事、音乐节、露营项目分别寻找不同的设备商、飞手团队和保障单位。您只需要提出需求,剩下的——从适航合规到创意落地,从人员培训到现场万无一失——都由一个值得托付的体系完整承接。
2026-02-15 17:53:34
浏览次数: 次
返回列表
友情链接:





